
Библиотека 24
Визуальные java-апплеты
Прекрасно иллюстрируют электрические процессы.
Опубликованы в flv, только для ознакомления
Выделенные светло-синим цветом элементы являются активными.
С них снимаются основные электрические характеристики
(осциллограммы, графики,и.т.д) показанные внизу апплета.

Одновибратор на таймере 555.При нажатии логического входа слева ("H"), на вывод идет высокий уровень в течение короткого времени, а затем переходит в низкое состояние.

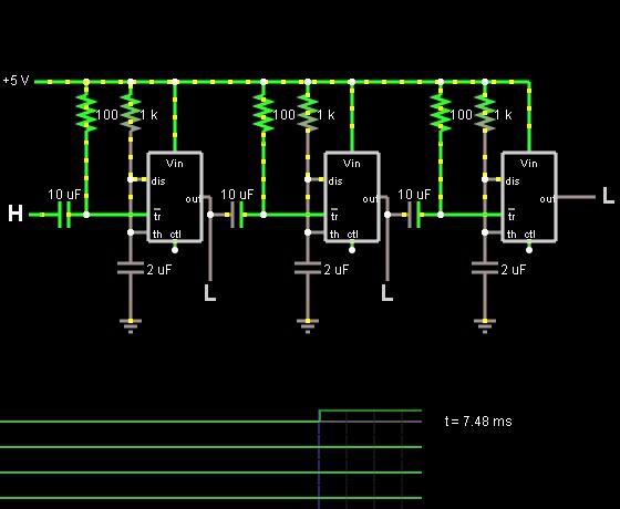
Импульсный секвенсор на таймере 555. Выводит три импульса, один за другим, на три различные линии, когда вход низкий.

Широтно-импульсной модулятор. Схема кодирует напряжение с широтно-импульсной модуляцией, используя чип 555. Ширина выходных импульсов изменяется в зависимости от управляющего напряжения. Ширина импульсов задается в виде треугольной волны генератора, подключенного к "CTL" входу 555. Путем подачи напряжения на "вход" CTL (обычно 2/3 Vin), мы можем контролировать напряжение, которое завершает временной интервал. Когда входной достигает этого значения, выход становится низким. Так 555 будет колебаться быстрее, когда вход CTL низкий.

Триггер Шмитта (инвертирующий) на таймере 555. Он измеряет вход, чтобы увидеть, если он выше или ниже определенного порога. Схема использует тот факт, что выход 555 будет высоким, когда вход триггера опускается ниже 1/3 Vin, и вывод низкий, когда порог входа поднимается выше 2/3 Vin.

Схема использует таймер 555, чтобы обнаружить недостающее пульс.

Простые линии электропередачи. Простая схема с использованием линии передачи. Как правило, при анализе цепи, длина провода не важна. Но в этом случае, частота достаточно высока, время необходимое для передачи электрической энергии больше чем один цикл. Период колебаний 25 наносекунд, и линия задержки передачи 30 наносекунд.

Стоячая волна на линии передачи. Волна идет по всей линии передачи и отражается на другом конце. Это создает стоячую волну на линии, (волна колеблется, но не проходит. Это на самом деле сочетание двух волн (первая волна, и отраженная волна), бегущих в противоположных направлениях. Можно увидеть, что пик напряжения на резисторе удваивается, как только волна отражается (около 4 наносекунд после начала колебаний).
|
|








































