|
|
|
Научно-популярный образовательный ресурс для юных и начинающих радиолюбителей - Popular science educational resource for young and novice hams Основы электричества, учебные материалы и опыт профессионалов - Basics of electricity, educational materials and professional experience |
|
|
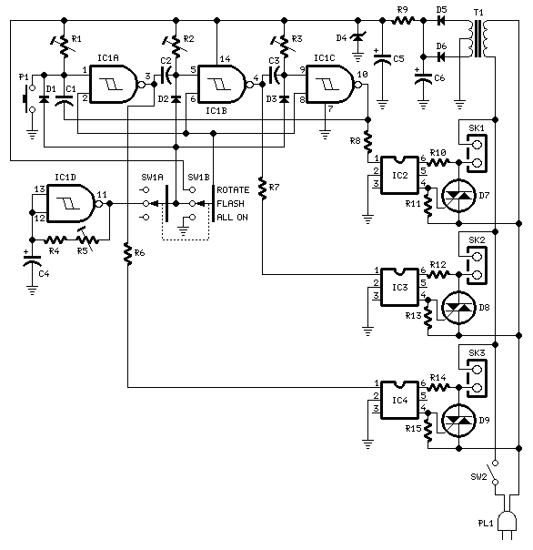
Устройство может представлять интерес для тех, кто хочет ярких вспышек, поскольку он может подключать до трех ламп 230 В в трех режимах работы. Питание постоянного тока 15 В получается от 24 В трансформатора (Т1) и полноволнового выпрямителя (D5 и D6): для усиления напряжения постоянного тока до 15 В был добавлен стабилитрон D4. Симисторы D7, D8 и D9 изолированы от контрольной схемы с помощью оптоизоляторов IC2, IC3 и IC4. IC1A, B и C подключены как моностабильные и каскадные, чтобы получить последовательность вращения, когда переключатель режима SW1 установлен в положение поворота . IC1D действует как нестабильный мультивибратор и генерирует регулируемый импульс, управляя всеми тремя ламповыми линиями одновременно, когда переключатель режима SW1 установлен в положение вспышки. Режим работы All On позволяет одновременно включать все лампы и может использоваться как для общего освещения, так и для выделения какой либо лампы. Каждый канал может управлять несколькими лампами 230 В, подключенными параллельно для каждой строки, при условии, что максимальный ток симисторов не будет превышен. Например, каждый канал сможет принимать до 20 (40 Вт) ламп. Цепь также хорошо подходит для маленьких лампочек, соединенных последовательно, как обычные украшения из свечей для рождественских елок. Поскольку это очень маломощные устройства, многие из них могут управляться этой схемой. Чем больше ламп на строку используется, тем более удовлетворительным будет результат.

Принципиальная электрическая схема:
Детали:
R1, R2, R3, R5 ____ 470K 1 / 2W Триммеры
R4______________10K 1 / 4W Резистор
R6, R7, R8 _________ 1K 1 / 4W Резисторы
R9_____________120R 1 / 2W Резистор
R10, R12.R14 ______ 1K 1 / 2W Резисторы
R11, R13, R15______1K 1 / 4W резисторы
С1, С2, С3 _________ 1 мкФ 63V полиэстер или электролитические конденсаторы
С4 ______________ 10 мкФ 25V электролитический конденсатор
С5 _____________ 100μF 25V электролитический конденсатор
С6 ____________ 1000μF 25V электролитический конденсатор
D1, D2, D3, _____ 1N4148 75V 150mA Диоды
D4_________BZX79C15 15V 500mW стабилитрон
D5, D6 ________ 1N4002 100V 1A Диоды
D7, D8, D9____TIC206M 600V 4A TRIACs
Q1____________BC547 45V 100mA NPN транзистор
IC1____________4093 Quad 2 вход Шмитт NAND Gate IC
IC2-IC4 _____ MOC3020 6-контактный DIP-оптоизолятор, выход для драйвера Triac
P1_____________SPST Кнопочный переключатель
SW1____________2 полюса 3-х поворотный поворотный переключатель
SW2____________SPST Переключатель 250V 10 -15A
T1_____________220V Первичный, 24В центральный ответный вторичный 3VA трансформатор сети
PL1____________Сетевая вилка
SK1, SK2, SK3 ____ Розетки
Для запуска режима работы Rotate потребуется кратковременное нажатие на P1. Триммеры R1, R2 и R3 следует отрегулировать, чтобы получить равное время задержки или до получения приятного визуального результата при наблюдении с некоторого расстояния. В любом случае триммеры могут быть заменены тремя фиксированными резисторами 1/4 Вт равного значения: 100K, 220K или 470K будут работать нормально. В режиме работы с миганием настройте R5 до получения наилучшего эффекта. Предлагаемые типы симисторов не являются обязательными: вы можете использовать более мощные устройства без изменения схемы. SW2 должен быть высоковольтным, высокоточным переключателем, так как он должен выдерживать общий ток, потребляемый всеми лампами.
