|
|
|
Научно-популярный образовательный ресурс для юных и начинающих радиолюбителей - Popular science educational resource for young and novice hams Основы электричества, учебные материалы и опыт профессионалов - Basics of electricity, educational materials and professional experience |
|
|
Далее мы добавим основной компонент дизайна - микропроцессор ATmega328 - а также некоторые компоненты для его поддержки. Вот части, которые мы добавим:

Чтобы повернуть детали по мере их размещения, выберите один из четырех вариантов на панели инструментов поворота.
- или щелкните правой кнопкой мыши перед размещением детали. Поместите ваш микроконтроллер в центр кадра, затем добавьте другие части вокруг него так:

Три разъема завершат наш дизайн. Один 8-контактный разъем для отключения аналоговых контактов, 6-контактный разъем последовательного программирования и 2x3-контактный разъем программирования ICSP. Вот три части, которые нужно добавить для этого шага:

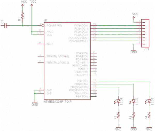
В заключение! Вот как должна выглядеть ваша схема с каждой добавленной частью:

Далее мы свяжем их всех вместе.
Со всеми деталями, добавленными к нашей схеме, пришло время соединить их вместе. Здесь есть одно важное предостережение, прежде чем мы начнем: несмотря на то, что мы соединяем детали на схеме, мы не собираемся использовать инструмент WIRE -
- соединить их вместе. Вместо этого мы будем использовать инструмент NET -
(левая панель инструментов или под меню Draw ). Инструмент WIRE был бы лучше назван как инструмент рисования линий, NET лучше справляется с подключением компонентов.

Чтобы использовать инструмент NET, наведите курсор на самый конец булавки (как можно ближе, увеличьте, если нужно), и один раз щелкните левой кнопкой мыши, чтобы запустить провод. Теперь зеленая линия должна следовать за курсором мыши вокруг. Чтобы завершить сеть, щелкните левой кнопкой мыши на другом булавке или сети.

Трудная часть, иногда, определяет, какая часть на символе схемы на самом деле является булавкой. Обычно они узнаваемы по тонкой горизонтальной красной линии на стороне детали. Иногда (не всегда) они помечены номером булавки. Убедитесь, что вы нажимаете на самый конец булавки, когда начинаете или заканчиваете сетевой маршрут.
Начните снова в левом верхнем углу и проложите цепь питания следующим образом:

Всякий раз, когда сеть разделяется в двух направлениях, создается узел соединения . Это означает, что все три пересекающиеся сети связаны. Если две сети пересекаются, но соединения нет, эти сети не связаны. Далее мы направим ATmega328 к его поддерживающей схеме. Есть светодиоды, разъем, резистор, конденсатор и символы VCC / GND для маршрутизации на:

Не забудьте добавить сетки между светодиодами, резисторами и символами GND!
Оставшиеся сети, которые мы должны сделать, не будут так легко чистить маршрут. Например, нам нужно подключить вывод TXO на JP2 к выводу RXD ATmega, с другой стороны. Вы могли бы сделать это, это сработало бы, но это было бы действительно ужасно. Вместо этого мы сделаем чистые «заглушки» и дадим им уникальные имена для их соединения. Начнем с добавления коротких односторонних сетей к каждому из шести контактов последовательного разъема. Начните с запуска сети на булавке, как вы это делали. Завершите работу сети, щелкнув левой кнопкой мыши несколько отрезков сетки справа от булавки. Затем, вместо маршрутизации к другому выводу, просто нажмите ESC, чтобы завершить маршрут. Когда вы закончите, это должно выглядеть так:

Далее мы будем использовать инструмент NAME -
(левая панель инструментов или меню « Правка» ) - чтобы назвать каждую из шести сетей. При выбранном инструменте NAME нажатие на сеть должно открыть новый диалог. Начните с названия сети, подключенной к верхнему, контакту GND. Удалите автоматически сгенерированное имя (например, N $ 14) и замените его на «GND» (без кавычек). Это должно привести к появлению диалогового окна с предупреждением о том, хотите ли вы подключить эту сеть ко всем другим сетям с именем «GND» (это будет каждая сеть, подключенная к символу GND). Спасибо за внимание к нам, EAGLE, но в этом случае Да, мы хотим подключить GND к GND. После присвоения имени сети, вы должны использовать инструмент LABEL -
- добавить текстовую метку. Выбрав инструмент LABEL, щелкните левой кнопкой мыши по сети, которую вы только что назвали. Это должно привести к появлению фрагмента текста с надписью «GND», снова щелкните левой кнопкой мыши, чтобы разместить метку внизу сверху вашей сети. Выполните тот же порядок действий для остальных пяти сетевых заглушек. В конце они должны выглядеть следующим образом (обратите внимание, что сеть, подключенная к выводу TXO, называется «RX», а сеть «TX» подключается к RXI - это специально):

VCC должна быть единственной другой сетью, которая предупреждает вас о том, что вы будете подключаться к другим сетям с именем "VCC" (что-либо подключенное к узлу напряжения VCC). Для других именованных сетей нам нужно создать эту же заглушку где-нибудь еще. Где именно? Что ж, нам нужно добавить сеть "RX" и "TX" на ATmega328, а также "DTR" поблизости:

Несмотря на то, что нет зеленой сети, соединяющей эти контакты, каждая сеть с одинаковым, точным названием фактически подключена. Нам нужно сделать то же самое, чтобы подключить программный заголовок 2x3 к ATmega328. Во-первых, подключите разъем следующим образом (присваивая имя / маркировку MOSI, MISO, SCK и RESET):

Затем вернемся к ATmega328 и добавим те же четыре именованные / помеченные сети:

Когда ваша схема готова, она должна выглядеть примерно так:

Схематическое расположение готово, но есть несколько советов и приемов, которыми мы хотели бы поделиться, прежде чем перейти к части макета печатной платы в руководстве.
Каждый компонент в вашей схеме должен иметь два редактируемых текстовых поля: имя и значение. Имя является идентификатором, таким как R1 , R2 , LED3 и т. Д. Каждый компонент на схеме должен иметь уникальное имя. Вы можете использовать инструмент ИМЯ -
на любой компонент, чтобы изменить имя. Значение детали позволяет вам определять уникальные характеристики этой детали. Например, вы можете установить сопротивление резистора или емкость конденсатора. Важность значения детали зависит от типа компонента. Для таких деталей, как резисторы, конденсаторы, катушки индуктивности и т. Д. Значение является важной частью информации, когда вы создаете спецификацию или сборочный лист. Чтобы настроить параметр значения детали, используйте инструмент VALUE -
,
Проверка соединений
Инструмент ШОУ -
- очень полезно для проверки правильности подключения выводов на вашей схеме. Если вы используете SHOW в сети, все контакты, к которым он подключен, должны загореться. Если вы сомневаетесь в том, что две одноименные сети связаны, попробуйте инструмент SHOW. Например, показ сети, подключенной к GND, должен привести к загоранию большого количества сетей GND.

В качестве альтернативы показу вы можете временно переместить деталь в деталь, чтобы убедиться, что к ней подключены сети. Используйте MOVE, чтобы поднять деталь, и соединенные с ней сети должны согнуться и отрегулироваться, чтобы они оставались такими. Просто убедитесь, что вы нажали ESC, чтобы не переместить деталь (или ОТМЕНА, если вы случайно переместили ее).

Если все сети, соединенные с деталью, ПЕРЕМЕЩАЮТСЯ с ней, все соединения в порядке.
Если сеть не движется вместе с деталью, она неправильно подключена к контакту. Дважды проверьте, чтобы убедиться, что вы направились к самому концу булавки, а не чуть дальше:

Если у вас неправильно подключены сети, как указано выше, УДАЛИТЬ -
- и попробуйте изменить сетку. Любой инструмент, который вы используете для одного компонента, также может быть использован для их группы. Группировка и выполнение действий в этой группе является двухэтапным процессом. Во-первых, используйте инструмент группы -
- выбрать части, которые вы хотите изменить. Вы можете удерживать левую кнопку мыши и перетаскивать рамку вокруг них, или нажимать несколько раз, чтобы нарисовать многоугольник вокруг группы. Как только группа создана, каждый объект в этой группе должен светиться. После группировки выберите инструмент, который вы хотите использовать. Поле состояния в нижнем левом углу будет содержать некоторую полезную информацию, касающуюся использования инструмента в группе:

Чтобы выполнить какое-либо действие в группе, необходимо выбрать инструмент, затем удерживать нажатой клавишу CTRL и щелкнуть правой кнопкой мыши группу . После того, как вы нажмете CTRL + щелчок правой кнопкой мыши, инструмент будет работать с группой так же, как и с одним компонентом. В EAGLE's (копия и вставить) инструменты работают не так, как другие инструменты копирования / вставки, с которыми вы, возможно, сталкивались ранее. Копирование фактически выполняет и копирование, и вставку, когда оно используется. Как только вы копируете часть (или любой объект на схеме - имя, текст, сеть и т. Д.), Точная копия мгновенно появится и будет следовать за вашей мышью в ожидании размещения. Это полезно, если вам нужно добавить несколько одинаковых частей (например, узлы GND или резисторы). Вставить можно использовать только для вставки группы , которая ранее была скопирована в буфер обмена. Чтобы использовать вставку, сначала необходимо создать группу, затем (с выбранным инструментом копирования) CTRL + щелкнуть правой кнопкой мыши, чтобы скопировать ее, но нажать ESC вместо того, чтобы склеивать ее. Это сохранит скопированную группу в буфер обмена вашей операционной системы, и вы можете использовать вставку, чтобы разместить ее где-нибудь. Этот инструмент особенно полезен, если вам нужно скопировать части одного файла схемы в другой.
