|
|
|
Научно-популярный образовательный ресурс для юных и начинающих радиолюбителей - Popular science educational resource for young and novice hams Основы электричества, учебные материалы и опыт профессионалов - Basics of electricity, educational materials and professional experience |
|
|
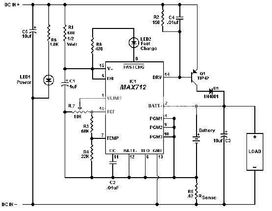
Это зарядное устройство на основе MAX712 требует несколько внешних компонентов и легко повторяемо. Для этого необходим источник питания с выходным напряжением, по меньшей мере в 1.5 раза выше, чем максимальное напряжение батареи.
MAX712 завершает быстрый заряд путем выявления нулевого отклонения напряжения, в то время как MAX713 использует отрицательное напряжение отклонения.

MAX712 рассчитаны на питание от источника постоянного тока через бортовой регулятор шунта + 5V. Значение RSENSE около 0,62 Ом и 1 Вт резистор и транзистор мощности может быть использован TIP42, 2N6109 или другого подобного типа.
