|
|
|
Научно-популярный образовательный ресурс для юных и начинающих радиолюбителей - Popular science educational resource for young and novice hams Основы электричества, учебные материалы и опыт профессионалов - Basics of electricity, educational materials and professional experience |
|
|
Конструкция повторно передает звуковой сигнал от сотового телефона в радиовещательном диапазоне УКВ. Располагая динамик мобильного телефона рядом с микрофоном, пользователь может использовать телефон в качестве устройства громкой связи во время вождения.
Характеристики
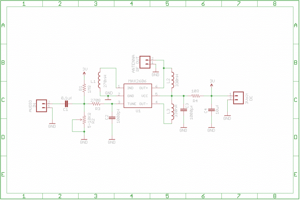
FM-передающая схема с прямым аудиовходом, который устраняет фоновый шум от микрофона. Электретный микрофон смещен с R1. Аудиосигнал микрофона, подключенного к сети переменного тока, модулирует частоту ГУН, изменяя VTUNE. Выходная частота ГУН будет соответствовать громкости или амплитуде от микрофона.
Звуковой сигнал с приблизительно 20mVRMS.
Не перемодулируйте ГУН, или результирующий звук с FM-приемника будет искажен. Сверхмодуляция ГУН также ослабляет несущий сигнал, излучая мощность на неиспользованный спектр приемником. На рисунке, микрофон и R1 заменены прямым подключением к порту аудиовыхода сотового телефона. Для обеспечения оптимальной производительности необходимо соответствующим образом отрегулировать громкость сотового телефона. Прямое подключение к мобильному телефону устраняет фоновый шум с микрофона.
Фото

3D-рендеринг печатных плат

Изготовленные печатные платы

Печатная плата
